- JAK 억제제 대비 우수한 안전성과 효능을 보유한 치료후보물질임을 입증
- 미충족 의료 수요(unmet medical needs)를 해결할 수 있는 충분한 가능성

[뉴스인] 박지윤 기자 = 글로벌 신약개발기업 엔지켐생명과학(대표이사 손기영, 183490)은 신약후보물질 'EC-18'의 아토피 피부염 동물모델에서의 비임상 연구논문이 Scientific Reports에 등재됐다고 10월 11일 밝혔다. Scientific Reports는 세계적인 국제학술지 네이처(Nature)의 온라인 오픈 액세스 저널로 자연과학 분야 전반에서 권위있는 SCI급 학술지다.
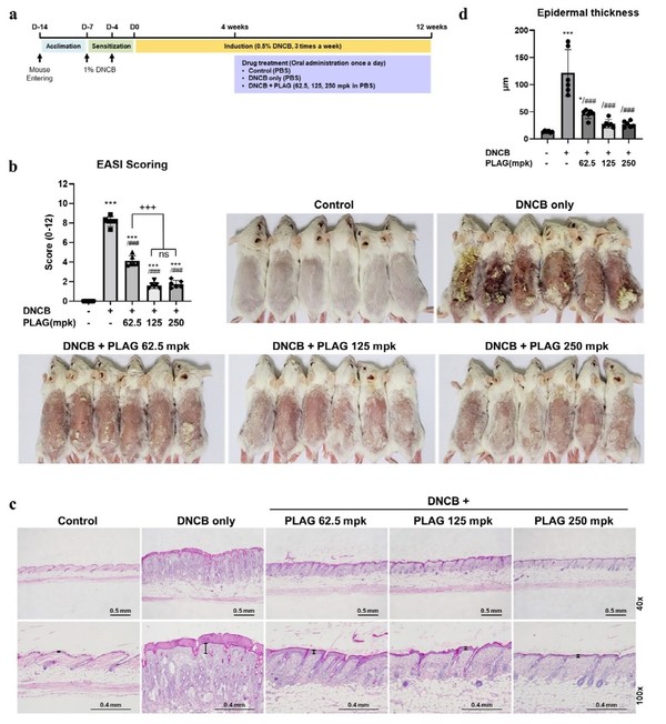
엔지켐생명과학의 이번 연구논문에 따르면 EC-18은 DNCB(2,4-dinitrochlorobenzene)로 아토피 피부염을 유도한 마우스 모델에서 아토피 피부염 중증도평가지표인 습진중증도평가지수 (EASI, eczema area and severity index)를 유의미하게 감소시키고, 과각화증(hyperplasia)에 의해 두꺼워진 표피를 개선시켰다.
EC-18은 아토피 피부염 병변의 염증 반응에서 중요한 역할을 하는 염증세포 호산구(eosinophil)와 비만세포(mast cell)의 피부조직 내 침윤을 감소시켰으며, 알러지 반응에 관여하는 아토피 피부염의 중요 진단지표인 혈청 내 IgE 수치를 대조군 수준으로 낮췄다.
일반적으로 아토피 피부염은 T-helper (Th) 1 세포와 Th2 세포 사이의 불균형으로 인해 Th2 면역반응이 증가하는 것으로 알려져 있는데, EC-18은 Th2 세포의 대표적 사이토카인인 IL-4, IL-13 수치를 대조군 수준으로 감소시키고, Th2의 반응을 억제하여 Th1/Th2 면역반응의 균형을 회복시켰다.
또한 EC-18은 출시된 아토피 피부염 치료제 중 경구용 JAK 억제제인 아브로시티(Abrocitinib)과의 비교 시험 결과에서도 아브로시티닙보다 유의미한 피부 개선 효능과 치료 효과를 보여주었다. 이 연구로 EC-18은 JAK 억제제 대비 우수한 안전성과 효능을 보유한 치료후보물질임을 입증했다.
엔지켐생명과학은 해당 비임상 연구결과를 포함하여 올해 7월 식품의약품안전(MFDS)에 아토피 피부염 치료제 개발을 위한 임상2상 시험 계획(IND)을 신청했다.
엔지켐생명과학 신약개발연구소는 "이번 연구결과는 EC-18이 면역조절기능을 통해 아토피 피부염에서 발생하는 과민성 면역반응을 신속하게 완화해 증상을 효과적으로 개선할 수 있음을 나타낸다"고 밝히며 "EC-18이 전세계적인 아토피 피부염의 미충족 의료 수요(unmet medical needs)를 해결할 수 있는 충분한 가능성을 가지고 있음을 시사한다"고 전했다.
